
Левая колонка
Фильтр
поделился публикацией
Усилитель по схеме ОИ-ОБ
На рисунке представлена принципиальная схема усилителя мощности звуковой частоты. Устройство отличается симметричной архитектурой каскадов и высокой линейностью, что позволяет достичь низкого уровня искажений при высокой выходной мощности. УМЗЧ состоит из трёх основных каскадов: Входной каскад (симметричный) - выполнен на транзисторах VT1-VT4, включенных по схеме ОИ-ОБ (общий исток - общая база). Эта схема позволяет совместить достоинства полевых транзисторов (низкие искажения, высокое входное сопротивление) с возможностью работы при относительно высоких напряжениях. Усилитель охвачен цепью отрицательной обратной связи (ООС) с глубиной 32 дБ по переменному току. Симметричная работа всех каскадов обеспечивает коэффициент гармоник около 1% при выходной мощности 40 Вт (без учёта ООС). 3. Электрические характеристики При питании от двух источников (стабилизированный +34 В и нестабилизированный +32 В) усилитель демонстрирует следующие параметры: номинальное входное напряжение - 0,8 В; вход
Показать еще
2 комментария
2 раза поделились
15 классов
- Класс
поделился публикацией
Отмена Шамана: что происходит с его концертами в Сибири
Для омских поклонников история с концертом Шамана закончилась не овациями, а возвратом денег в кассу. Люди планировали выход, откладывали из семейного бюджета, строили ожидания — а в итоге получили сухое «мероприятие отменено» и тишину вместо внятного объяснения. Главный вопрос висит в воздухе: это просто неудачный эпизод в гастрольном графике или симптом чего-то покрупнее — от усталости публики до реального падения интереса к когда-то «главному голосу страны»? Тем более что омская история не уникальна: подобные «исчезновения» концертов уже случались и в других городах. Когда отдельные случаи начинают складываться в цепочку, хочется понять, что происходит на самом деле. Если отбросить конспирологию и посмотреть на сухие цифры, картина вдруг становится менее загадочной. Осенью в Омске на концерт удалось продать лишь примерно половину билетов. Для артиста, который позиционируется как всенародный феномен, это уже не просто повод задуматься, а ощутимый удар по образу безусловного фаворита
Показать еще
728 комментариев
31 раз поделились
442 класса
- Класс
поделился публикацией
Отмена Шамана: что происходит с его концертами в Сибири
Для омских поклонников история с концертом Шамана закончилась не овациями, а возвратом денег в кассу. Люди планировали выход, откладывали из семейного бюджета, строили ожидания — а в итоге получили сухое «мероприятие отменено» и тишину вместо внятного объяснения. Главный вопрос висит в воздухе: это просто неудачный эпизод в гастрольном графике или симптом чего-то покрупнее — от усталости публики до реального падения интереса к когда-то «главному голосу страны»? Тем более что омская история не уникальна: подобные «исчезновения» концертов уже случались и в других городах. Когда отдельные случаи начинают складываться в цепочку, хочется понять, что происходит на самом деле. Если отбросить конспирологию и посмотреть на сухие цифры, картина вдруг становится менее загадочной. Осенью в Омске на концерт удалось продать лишь примерно половину билетов. Для артиста, который позиционируется как всенародный феномен, это уже не просто повод задуматься, а ощутимый удар по образу безусловного фаворита
Показать еще
728 комментариев
31 раз поделились
442 класса
- Класс
поделился публикацией
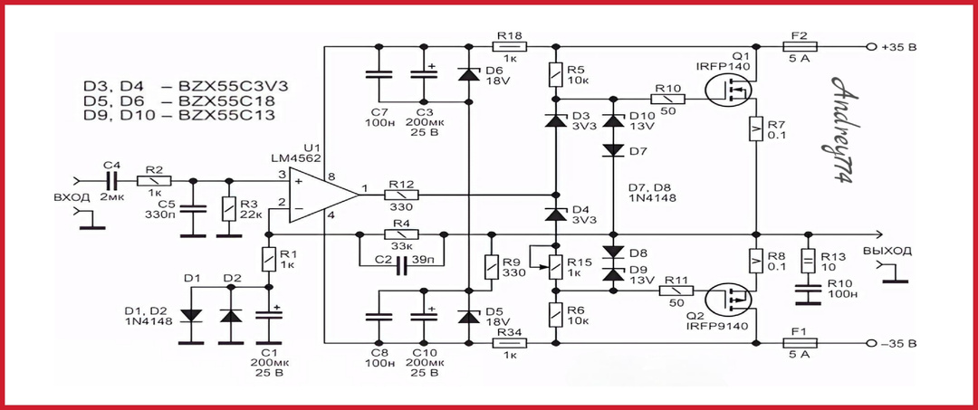
Усилитель на полевых транзисторах 2
В этой статье - рассказ об усилителе мощности звуковой частоты (УМЗЧ) на полевых транзисторах. Устройство было разработано любителями электроники, а его сборка не требует профессионального оборудования. Я уже выкладывал схему простого усилителя на полевиках, который подарил брату, он до сих пор его слушает. В этот раз я выкладываю усилитель (схема на верху) который вам понравится, или опять найдутся диванные эксперты в комментариях))) Вспомнил вчера про этот шедевр который свернул мне мозг своими характеристиками. Первоначальная версия усилителя была собрана в 2013 году моим другом. Результат превзошёл ожидания: при сравнительно простой схеме устройство показало выдающиеся звуковые характеристики. Позже я повторил сборку в 2015 году, был собран навесным монтажом, используя доступные компоненты и старые колонки "Вега 15АС‑4". Даже с такой акустикой усилитель раскрыл свой потенциал. На тот момент проект не был доведён до финального вида - не хватило подходящего корпуса. Устройство до си
Показать еще
11 комментариев
6 раз поделились
61 класс
- Класс
поделился публикацией
Усилитель на полевых транзисторах 2
В этой статье - рассказ об усилителе мощности звуковой частоты (УМЗЧ) на полевых транзисторах. Устройство было разработано любителями электроники, а его сборка не требует профессионального оборудования. Я уже выкладывал схему простого усилителя на полевиках, который подарил брату, он до сих пор его слушает. В этот раз я выкладываю усилитель (схема на верху) который вам понравится, или опять найдутся диванные эксперты в комментариях))) Вспомнил вчера про этот шедевр который свернул мне мозг своими характеристиками. Первоначальная версия усилителя была собрана в 2013 году моим другом. Результат превзошёл ожидания: при сравнительно простой схеме устройство показало выдающиеся звуковые характеристики. Позже я повторил сборку в 2015 году, был собран навесным монтажом, используя доступные компоненты и старые колонки "Вега 15АС‑4". Даже с такой акустикой усилитель раскрыл свой потенциал. На тот момент проект не был доведён до финального вида - не хватило подходящего корпуса. Устройство до си
Показать еще
11 комментариев
6 раз поделились
61 класс
- Класс
поделился публикацией
Не бойцы, а "рабы": Это должно лечь на стол Белоусову. Видео опубликовала Кашеварова
Бойцы становятся фактически "рабами" командиров-самодуров, которые используют их в личных интересах, предоставляя им жизнь и пугая смертью, рассказала журналист Анастасия Кашеварова. Строительство дач генералам - порочная практика из 90-х - никуда не делось. Информация, которая должна дойти на самый верх и лечь на стол министру обороны Андрею Белоусову. Весной 2025 года несколько бойцов были отправлены из зоны СВО строить дачу полковнику 27-го гвардейского артиллерийского полка в Татарстан, рассказала журналист Анастасия Кашеварова: Отлично же подписать контракт, получить миллионные выплаты, а потом не идти воевать, а заливать бетон в татарском селе товарищу полковнику. При этом бойцы числились, что находятся на СВО и ведут активные наступательные действия. Видео стройки публикую. <...> Бойцы становятся фактически "рабами" командиров-самодуров. Как рассказала журналист, полковник Валерий Каширин, командир 27-го артиллерийского полка 6-й мотострелковой дивизии 3-го армейского корпуса от
Показать еще
1.1K комментариев
501 раз поделились
3.5K классов
- Класс
На этом пока всё
Войдите в ОК, чтобы посмотреть всю ленту
113
94
- РОК и ШАНСОН ГРУППЫ В ТЕЛЕГРАМЕ | СМОТРИТЕ СТЕНКУ16056 подписчиков
- Заметки пейзажного фотографа103 подписчика
- Захар Прилепин100742 подписчика
- Две Войны27120 подписчиков
- Винтажная Аудиотехника3238 подписчиков