
Левая колонка
Фильтр
поделился публикацией
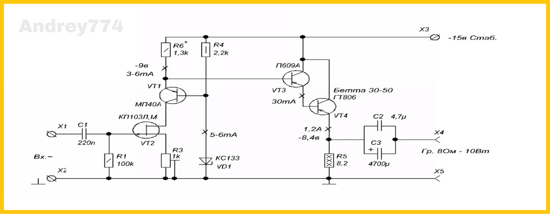
Усилитель однотактный на германиевых транзисторах
выходная мощность: 8 Вт; тип: однотактный усилитель; транзисторы: германиевые; питание: стабилизированное, -15 В; нагрузка: 8 Ом, 10 Вт. 1.Входной каскад (VT2, КП103/ЛМ): 2.Усилительный каскад (VT1, МП40А): 3.Цепь обратной связи и фильтрации: 4.Стабилизированное питание (X3, -15 В): Если вы увлекаетесь радиоэлектроникой и хотите попробовать свои силы в сборке аналоговых устройств — этот проект станет отличным стартом. Удачи в экспериментах!
Показать еще
0 комментариев
2 раза поделились
16 классов
- Класс
поделился публикацией
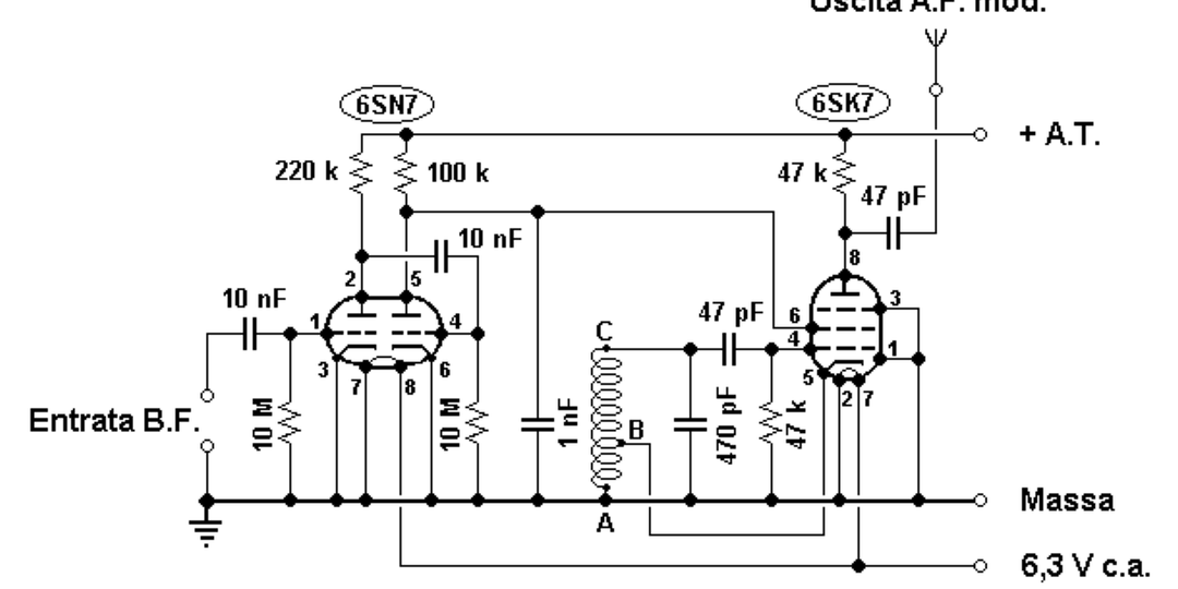
Двухламповый средневолновый вещательный передатчик (шарманка) итальянского радиолюбителя
Добрый день дорогие друзья Я продолжаю перебирать свой электронный архив, и все что может представлять интерес моим читателям я публикую у себя на канале, и сегодня представляю Вашему вниманию двухламповый средневолновый вещательный передатчик (шарманка) итальянского радиолюбителя. Также как и у нас, в Италии перестают работать средневолновые вещательные АМ радиостанции, что сильно огорчает многих любителей старых ламповых радиоприемников, проблема обсуждается на форумах, и общее мнение таково: чтобы сохранить работоспособность этих дорогих старых AM-радиоприемников, решение состоит в приобретении или постройке личного, частного передатчика. Естественно, радиус действия должен быть очень ограничен, скажем, в пределах дома и не дальше, чтобы не мешать соседям. Участвуя в обсуждении на форуме по этому поводу, радиолюбители стали искать старые схемы и заметки (всегда и исключительно винтажные и ламповые), и вот одна из таких схем средневолнового вещательного передатчика. Двойной три
Показать еще
17 комментариев
15 раз поделились
88 классов
- Класс
На этом пока всё
Войдите в ОК, чтобы посмотреть всю ленту
272
- Банкетный зал БоЯрг. Кинешма (Кинешемский район)
- Николай Батурин ВЕДУЩИЙ МЕРОПРИЯТИЙг. Кинешма (Кинешемский район)
- Татьяна Келлерг. Кинешма (Кинешемский район)
98
- ТВОЯ ПЛАНЕТА3280 подписчиков
- UN7BV. Радиолюбительская Rx-Tx аппаратура16547 подписчиков
- ЖИЗНЬ ТАКАЯ127022 подписчика
- Музыка. История, открытия, мифы55579 подписчиков
- Лица ушедших времен Фотоистории3047 подписчиков

