
Левая колонка
Фильтр
поделился публикацией
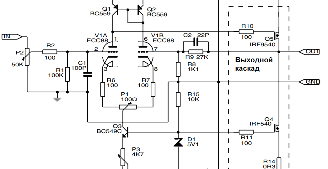
Гибридный ламповый/MOSFET однотактный усилитель класса А
Представленный в публикации однотактный гибридный усилитель мощности класса А сочетает в себе лучшее из обоих миров: теплоту звучания радиоламп и технологические достижения современных силовых МОП-транзисторов. 1. В качестве введения. Радиолампы применялись в усилительной технике на протяжении многих десятилетий и продолжают использоваться и по сей день. Сегодня современные усилители повсеместно используют транзисторы или интегральные сборки и всячески пытаются выдавить "устаревшую" технологию с потребительского рынка. Почитатели ламповой техники уверенно держат оборону и непримиримо конкурируют с современными технологиями. Несмотря на то, что ламповые и транзисторные усилители работают по одним и тем же принципам, их внутреннее устройство существенно отличается. Лампы обычно работают при высоком анодном напряжении и низком токе, тогда как транзисторы работают при низком напряжении и могут обеспечить высокий ток в нагрузке. Ламповые усилители выделяют много энергии в виде тепла и за
Показать еще
0 комментариев
4 раза поделились
30 классов
- Класс
Поделился заметкой
0 комментариев
2 раза поделились
10 классов
Поделился темой
- Класс
поделился публикацией
Дыра в море: почему в Цемесской бухте всё идёт ко дну
Есть на свете места, которые будто с самого начала были задуманы с какой-то червоточиной. Цемесская бухта под Новороссийском — как раз из таких. Само её название, если копнуть, не сулит ничего хорошего. Оно происходит от речки Цемес, впадающей в эту самую бухту. А «Цемес» с адыгского (черкесского) языка переводится примерно как «гнилой лес» или, по другой, более едкой версии, «лес, полный насекомых». Легенда связывает это прозвище с трагическими событиями XIX века, когда во время Кавказской войны и последующего мухаджирства — массового исхода черкесов в Османскую империю — тысячи людей скапливались на этих берегах в ожидании кораблей. Антисанитария, болезни, отчаяние — всё это въелось в топонимику, оставив после себя шлейф безысходности. Так что, когда очередной корабль заходит в эти воды, он, по сути, бросает якорь в «Гнилой бухте», что уже само по себе настраивает на определённый лад. Место с таким генезисом просто не может быть обычным портом. Природа, словно подыгрывая дурной славе
Показать еще
20 комментариев
30 раз поделились
230 классов
- Класс
На этом пока всё
Войдите в ОК, чтобы посмотреть всю ленту