
Левая колонка
Фильтр
поделился публикацией
Переделываем на FM старые советские радиоприемники. Все что нужно знать об этом радиолюбителю. Часть 2
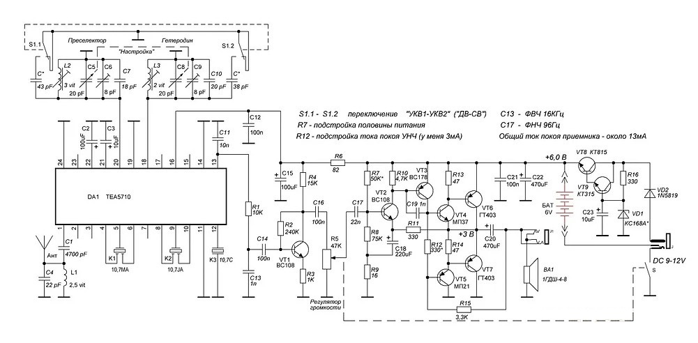
Добрый день дорогие друзья. Мы продолжаем наш разговор о переделке на диапазон FM старых советских радиоприемников, начатый на моем канале в статье: «Диапазон FM в старые советские радиоприемники. Все что нужно знать об этом радиолюбителю». Темой сегодняшней нашей беседы будет второй способ переделки (чтобы быть в теме обязательно ознакомитесь с выше приведенной статьей) на FM, когда электронная часть приемника полностью демонтируется и заменяется новой. Этот способ более подходящий для небольших радиоприемников. Здесь есть тоже некоторые нюансы. Например в таких приемниках Юность, Электроника, Юнга и тому подобным ручка настройки по диапазону сидит непосредственно на КПЕ, а таких как Селга, Алмаз, Сокол и прочих КПЕ приводится через верньерный механизм. И как в предыдущей статье, в начале мы рассмотрим варианты переделки на FM на аналоговых микросхемах. Лет двадцать назад, или больше, я переделал на FM радиоприемник VEF-201 на микросхеме К174ХА34 и УНЧ микросхеме LM386, ценителям ста
Показать еще
3 комментария
6 раз поделились
48 классов
- Класс
поделился публикацией
5 моделей кнопочных телефонов, одну из которых точно стоит купить
Кнопочный телефон — не роскошь, а надежное средство связи. Смартфон, конечно, тоже является средством связи, но его надежность, по сравнению с обычной «звонилкой», оставляет желать лучшего. Разбили дисплей — и смартфон превращается в кирпич, с него даже позвонить будет невозможно. Поэтому у любого пользователя смартфона должен быть запасной кнопочный телефон, который всегда выручит. Также для получения авторизационных кодов от сайтов и банков лучше использовать телефонный аппарат, который не имеет доступа в интернет — риск утечки кода в этом случае будет равен нулю. Рассмотрим 5 моделей, одну из которых точно стоит купить, если у вас еще нет такого гаджета. CORN B181 Самая недорогая модель из всех, которая имеется на Яндекс Маркете на момент публикации статьи. Стоит всего 399 рублей. Этот телефон — обычная «звонилка», в нем даже нет виброзвонка. Доступа в интернет тоже нет, а он и не нужен. Зато радует цветной дисплей и наличие Bluetooth — можно подключить гарнитуру. Аккумулятора хвата
Показать еще
1 комментарий
9 раз поделились
202 класса
- Класс
поделился публикацией
Как перенести любую фотографию на дерево. Простой способ
Необходимые компоненты Для воплощения проекта по переносу любимой фотографии на деревянную поверхность вам потребуется: клей ПВА или акриловый глянцевый лак;кисточка для нанесения клеевой основы;деревянный шпатель для удаления пузырьков воздуха;фен;немного воды;наждачная бумага или шлифовальная машинка;собственно, сама деревянная поверхность, на которую планируется перенос фото, а также изображение нужного размера, распечатанное на обычной принтерной бумаге. Шаги по переносу фотографии на дерево В качестве основы для переноса фотографии подойдет любая обычная доска, кусок фанеры, спил дерева или даже деревянная шкатулка. Главное, чтобы она была максимально гладкой и ровной. В противном случае изображение может перенестись с артефактами. Поэтому важно заранее подготовить поверхность. Для этих целей лучше воспользоваться шлифовальной машинкой, но иногда можно обойтись и обычной наждачкой с мелким зерном. Здесь все зависит от степени кривизны выбранной деревяшки. После этого можно отправл
Показать еще
6 комментариев
10 раз поделились
154 класса
- Класс
поделился публикацией
Как перенести любую фотографию на дерево. Простой способ
Необходимые компоненты Для воплощения проекта по переносу любимой фотографии на деревянную поверхность вам потребуется: клей ПВА или акриловый глянцевый лак;кисточка для нанесения клеевой основы;деревянный шпатель для удаления пузырьков воздуха;фен;немного воды;наждачная бумага или шлифовальная машинка;собственно, сама деревянная поверхность, на которую планируется перенос фото, а также изображение нужного размера, распечатанное на обычной принтерной бумаге. Шаги по переносу фотографии на дерево В качестве основы для переноса фотографии подойдет любая обычная доска, кусок фанеры, спил дерева или даже деревянная шкатулка. Главное, чтобы она была максимально гладкой и ровной. В противном случае изображение может перенестись с артефактами. Поэтому важно заранее подготовить поверхность. Для этих целей лучше воспользоваться шлифовальной машинкой, но иногда можно обойтись и обычной наждачкой с мелким зерном. Здесь все зависит от степени кривизны выбранной деревяшки. После этого можно отправл
Показать еще
6 комментариев
10 раз поделились
154 класса
- Класс
На этом пока всё
Войдите в ОК, чтобы посмотреть всю ленту
113
- Дулыба ВалентинаКурган
- Анна Никитина (Сидорова)Москва
- Евгений КосыхНовосибирск