Свернуть поиск
Фильтр
поделился публикацией
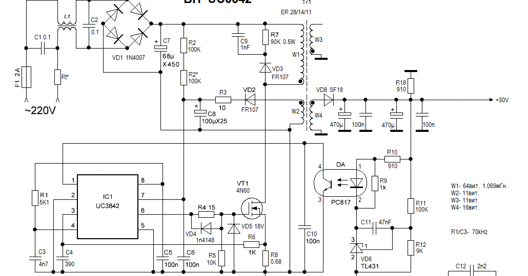
Ремонт источников питания на микросхеме ШИМ UC3842
Данная статья призвана помочь тем, кто испытывает затруднения в ремонте импульсных источников питания, собранных на базе микросхемы ШИМ UC3842 и её вариантных исполнений (3843, 3844, 3845, KA3882). Рассмотрим пример схемы такого источника Не обращайте внимания на выходное напряжение +30 вольт. Выходных напряжений может быть несколько, на работу источника питания это не влияет. Я выбрал именно эту схему лишь потому, что на ней есть позиционные обозначения деталей. Естественно, что в схеме источника, который будет у вас в ремонте, позиционные обозначения будут другими. Важно понимать назначение компонентов, применённых в схеме. Я буду рассматривать схему исключительно с точки зрения поиска неисправностей и ремонта, поэтому обойдёмся без многостраничных описаний предохранителя, входного фильтра радиопомех, выпрямительного моста и конденсатора фильтра. Для нас важно, что на конденсаторе фильтра при поданном на источник напряжении сети будет напряжение порядка 300 вольт. В данной схеме этот
Показать еще
8 комментариев
11 раз поделились
94 класса
На этом пока всё
Войдите в ОК, чтобы посмотреть всю ленту
48
- Андрей Васильевмиасс
- Валерий Максимовг. Миасс (Челябинская область)
- юлия обертмиасс
- Ардак ДжилкибаевАлматы
Правая колонка

