
Фильтр
Фонокорректор GE транзисторах JBL SG-520
Здравствуйте уважаемые читатели моего канала. Давно я ничего не писал новенького. Вот нашёл схемку в интернете и решил воплотить её в жизнь.
Фонокорректор MM, полностью на отечественных германиевых GE
транзисторах ГТ308В, П416Б, МП16Б, т.к. оригинальных транзисторов просто
нет!!!! Корректор JBL-SG520. Штатно устанавливался в предварительном усилителе JBL-SG520 (США 1960 год), ( с коррекцией RIAA ) Звучание
фонокорректора детализированное, яркое - похоже на «ламповый звук».
Звук в целом очень разборчивый и мягкий, сцена приобрела объем и
локализацию. Приятный звук , с хорошим мягким и глубоким басом , прозрачной и детальной«серединой», верх чистый без сибилянтов. Звучание очень близко по характеру к ламповому.
Фото изделия.
Желаю вам всем здоровья и хорошей музыки!!!!!
Показать еще
- Класс
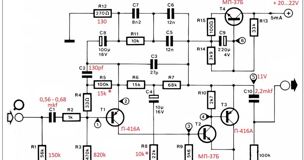
Фонокорректор Виктория 001.
Здравствуйте уважаемые читатели моего канала! Долгое время я делал фонокорректоры по зарубежным схемам,и думал что схемы аппаратов СССР никуда не годятся. И вот почитав информацию в интернете решил сделать этот ф.к. по схеме которую предложил уважаемый VC Music .Все детали у меня оказались в наличии и не торопясь в течении двух выходных всё было сделано. Вот что получилось. Всё заработало сразу. Настройка очень простая: Подстроечником R15 выставляется 3,3 вольта на эмиттере VТ3 . Конденсатор С2 не устанавливался. Звучание очень порадавало!!! Чистое,открытое,с прекрасной динамикой и хорошо проработанным нижним регистром.Сцена прекрасная.Различные спектры,АЧХ и т.д. не снимаю,считаю что они ничего толкового не дают.Уши у меня конечно не золотые,но если звук нравится,то всё в порядке. Наши инженеры тоже делали отличные вещи,теперь я в этом не сомневаюсь!!! Удачных повторений! Ставьте лайки,пишите комментарии.
Показать еще
Фонокорректор LYNX RIAA82
Здравствуйте уважаемые читатели! Прошу вашей помощи! Я не очень силён в ламповой технике. Собрал я этот фоник, он работает,но на выходе присутствует постоянное напряжение оно скачет до трёх вольт. Спрашивал разработчика господина Андронникова,он дал несколько советов,но они не помогли. Вот схема. По совету Андронникова R6 поставлено 100кОм, это немного помогло,но не совсем. Прошу ваших советов как избавиться от постоянки на выходе!!!!
Показать еще
Фонокорректор ING 250
Здравствуйте уважаемые читатели!!! Очень многие просят меня сделать этот фонокорректор и поделится своим мнением. Было у меня свободное время и все комплектующие нашлись в закромах и вот пожалуйста ING250 Как вы видите схема не сложная,дефицитных деталей в ней нет. Если всё собрано правильно и детали работоспособные,то фонокорректор работает сразу. Несколько слов хочу сказать про настройку этого девайса: 1. Электролитические конденсаторы 470мкф Х 35в которые стоят параллельно резисторам 5.6 кОм должны быть с нулевым ESR это очень важно! 2. На конденсатор 0.22мкф надо подать с генератора синус 1кГц и постепенно увеличивая амплитуду сигнала подбором резистора 1.1мом на коллекторе Т2 добиться симметричного ограничения сигнала. У меня он получился 820кОм вот пожалуй и вся настройка. Теперь о звучании Оно порадоволо. Фонокорректор звучит очень сочно. Низ хлёсткий и сильный,середина довольно спокойная она не вылезает, но в то же время очень чистая и прозрачная,высокие частоты сильные их мн
Показать еще
Мм Фонокорректор preconsonant
Представляю версию фонокорректора preconsonant EPS 9954 на ГЕРМАНИЕВЫХ Транзисторах.
Звук просто шикарный!!!!!
Великолепная сцена,очень детальная проработка всех частот.
Мощный и глубокий бас!!!
чистейшие СЧ и ВЧ.
Звучание чистое,открытое,с отличной динамикой! Недавно собрал себе корректор по схеме из журнала Электор -
Preconsonant , на кремнии серий ВС-549/559 . Корректор хорошо звучал , и
недавно я решил собрать еще одну версию этого корректора - на
германиевых транзисторах . Топология печатной платы осталась практически
такой же , и конденсаторы в цепях коррекции - применил те же , что были
в кремниевом варианте . Пришлось изменить номиналы цепи смещения 1-го
транзистора и изменить емкость входного конденсатора. Корректор
работает превосходно - его АЧХ очень близко соответствует RIAA , и по
своему звучанию - он значительно превосходит кремниевую версию ( уже сравнивал их ) Эту схему я нашёл на одном из форумов. Спасибо автору VS MUSIC за отличнй ф.к.!!!!
. Буду ус
Показать еще
ММ Фонокорректор FISHER TR-1
Фоно-корректор FISHER TR-1 на GE транзисторах . По упоминаниям в западной прессе - самый
первый серийный корректор на транзисторах . 1958 год . Коррекция разделена на 2 каскада . Сама схема - скорее
всего разработка RCA , очень похожая схема публиковалась в справочнике
RCA за 1957 год . Собран фоно-корректор по схеме 1958 года . Это был первый в мире
серийный заводской фоно-преамп на транзисторах - FISHER TR-1 . В схему
были внесены некоторые изменения - для улучшения переходной
характеристики , и увеличения напряжения питания . Коррекция по
стандарту RIAA , разделённая по двум каскадам . На фото показана
схема c изменениями. Звучит превосходно , сам удивился . Огромное спасибо автору проекта VS MUSIC. В связи с тем,что оригинальных транзисторов просто не достать пришлось их заменить на наши П416. Естественно пришлось изменить некоторые номиналы резисторов для того что-бы транзисторы работали в нормальном режиме. Так же пришлось изменить номиналы конденсаторов для работы
Показать еще
Фонокорректор РАЙСКАЯ ПТИЦА-Стародубцева .ПРОДОЛЖЕНИЕ.
Здравствуйте ,дорогие читатели! Бродя по просторам интернета в поисках чего нибудь новенького случайно наткнулся на интересную схему. И так,прошу любить и жаловать Вместо 4-х ламп 6н23п-ев здесь в первом каскаде стоят 6н2п-ев,а во втором 6н24п. Так же изменена цепь коррекции. Все изменения очень благотворно сказались на звучании,оно стало заметно чище,детальнее и прозрачнее. Появились нюансы которых не было слышно в старой версии. Появился очень хороший напор и упругость в Н.Ч. В диапазоне,С.Ч. и В.Ч. всё очень прозрачно и чисто. Все инструменты слышны очень детально. Эта версия фонокорректора ЗНАЧИТЕЛЬНО лучше предыдущей на 6н23п! Усовершенствования провёл сам господин Стародубцев. А вот собственно что у меня получилось Вот такой девайс у меня получился. Зучание великолепное!!!!
Показать еще
Фонокорректор DUAL TVV-43
Здравствуйте дорогие читатели моего канала. Давно я ничего не писал,и вот решил поделиться с вами некоторыми соображениями по поводу этого фонокорректора. В этой схеме не всё так хорошо,как кажется на первый взгляд. Дело в том,что этот ф.к. был сделан в 60-х годах 20 века. Тогда в основном были проигрыватели на роликовых приводах и рокот был от них очень сильный. Даже у оригинального 43-го Дюала был спад на низких частотах , а подъем коррекции на НЧ был всего 15 дб . Это было сделано в соответствии со стандартом DIN 45547 . Всё таки корректор этот применялся с роликовыми вертушками , и там была проблема рокота . Поэтому делался спад на НЧ ......На немецком форуме обсуждались вопросы модернизации этой схемы для более лучшего соответствия стандарту RIAA . В добавок - в Германии в те годы применялся стандарт TELDEC , в котором коррекция на ВЧ составляла 50 мкс , а не 75 мкс ( как в РИАА ). Как вы видите на схеме есть изменения номиналов некоторых элементов. C1 10мкф-2мкф это позво
Показать еще
загрузка
Показать ещёНапишите, что Вы ищете, и мы постараемся это найти!
Левая колонка
О группе
Друзья! Этот канал предназначен для людей любящих и слушающих виниловые пластинки. Здесь буду публиковать схемы и описания некоторых фонокорректоров, которые сделал и опробовал сам.
Показать еще
Скрыть информацию
Фото из альбомов