Фильтр
70000009407513
НОТА 225 && Комета 225: УНЧ с нуля
Два магнитофона позднего СССР, сегодня есть в продаже за не очень большие деньги. Точнее надо сказать то что от них осталось в наши дни. Есть экземпляры в относительно хорошем состоянии и полностью исправны, есть варианты, где функционал остался только в нашей памяти. Сегодня есть сообщество в VK на тему этих магнитофонов. Нота и комета производились на одном радиозаводе в Новосибирске Комета 225с некоторые характеристики воспроизведения: Диапазон частот: 40–14000 Гц (на хромоксидной ленте) Выходная мощность: номинальная 2×10 Вт, максимальная 2×20 Вт Потребляемая мощность: 80 Вт но на колонках указан иной диапазон звуковых частот (до 16 кГц): диапазон звуковых частот акустики Комета 225 Схема усилителя (один канал) УНЧ Комета 225 Как видно по схеме базируется он на сдвоенном операционном усилителе 157УД2 и 4 транзисторах усиления по мощности, одна пара из которых КТ815 и КТ814, и вторая пара КТ805АМ в корпусе ТО-220 по совр. западной классификации, или КТ-28-2 по классификации СССР.
НОТА 225 && Комета 225: УНЧ с нуля
Показать еще
  • Класс
70000009407513
замена АКБ Aceline APS275
ремонт Aceline APS275 диагноз: плохо держит заряд. Надо сказать что собрано на один раз. Под приклеенными резинками винтики, после съёма пластиковых элементов предстаёт такая картина: Батарейка - аккумулятор находится в глубине корпуса, и чтобы добраться до него корпус нужно разбирать. Красным указано на наличие встречных стоек, это значит что корпус состоит из двух основных частей. На весь корпус натянут "чулок", и приклеен естественно. Аккуратно отвёрткой проходим по периметру и отдираем край чулка, далее также аккуратно его нужно снять до верхнего приклеенного контура, но не отклеивать. Находим на корпусе 8 наклеек, под которыми находятся винтики - саморезы. Тонкой отвёрткой их нужно вывинтить, но не извлекать. Далее пред нами предстаёт такая картина: Добираемся и извлекаем аккумулятор (батарейка) в стандартном корпусе 18650, с подключенным BMS(схема защиты), ниже на фото. После чего я примеряю аналогичный АКБ но в чуть бОльшем корпусе - 21700. Он входит но туго, пришлось бок
замена АКБ Aceline APS275
Показать еще
  • Класс
70000009407513
Простой усилитель на двух транзисторах
Очередной эксперимент в направлении усилителей НЧ. В этом усилителе используются два составных комплиментарных транзистора BDX53C && BDX54B, которые имеют характеристики (с радиатором): 12 Ампер, 100 вольт, 60 Ватт. Если позволяют радиаторы транзисторы можно дублировать для удвоения мощности. Важно отметить, что данный усилитель очень критичен к напряжению питания. Что это значит? - R2 указанный на схеме как подстроечный устанавливает рабочую точку при которой отсутствует всем известная ступенька. То есть на включенный усилитель нужно подать питающее напряжение и синусоидальный сигнал. К выходу подключить нагрузку и осциллограф. После чего установить положение R2 с минимальным искажением сигнала синусоиды. Если после данной настройки изменить напряжение питания, то оптимальная рабочая точка транзисторов смещается, и настройку нужно производить заново. В остальном это вполне рабочий бюджетный вариант. По указанной схеме я собирал его лично. Небольшая компенсирующая положительная осо
Простой усилитель на двух транзисторах
Показать еще
  • Класс
70000009407513
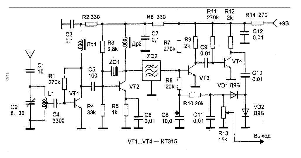
Простой с-гетеродин на фиксированную частоту
Примерно 10 лет назад собирал вот такой приёмник на одну фиксированную частоту. Частота определяется установленным(подключенным кварцевым резонатором) и входным контуром. Надо заметить что пьезофильтр тоже играет роль в частоте приёма. Такие фильтры бывают оранжевыми на 455, 465, 500 кГц. На сайте AliExpress есть двуногие на 1 MГц. У них нет среднего контакта подключаемого к общему схемы. Схема относительно простая, на первом транзисторе организован (УВЧ) усилитель высокой частоты с избирательным контуром. В коллекторе каскада с ОЭ используется дроссель, для развязки. Далее гетеродин - смеситель, возбуждение которого определяется кварцевым резонатором включенным между базой и коллектором. Полезный сигнал с УВЧ также подаётся на базу. Результат смешивания отправляется на вышеупомянутый пьезофильтр ZQ2. Полученная ПЧ подаётся на УПЧ на двух транзисторах VT3 и VT4. Усиленный сигнал детектируется двумя диодами Д9. Цепь C11, R10, C8, R8 работает как АРУ в небольших пределах, чем выше уро
Простой с-гетеродин на фиксированную частоту
Показать еще
  • Класс
70000009407513
УНЧ на 10 транзисторах
Как-то вечером делать было нечего.., решил сделать разводку данного двухполярного усилителя на 10 транзисторах: Правда в процессе непосредственного усиления принимает участие только 7 из них. Плата получилась на мой взгляд относительно компактная, и без SMD компонентов. Габаритные размеры 65 на 40 мм. В базовой цепи по схеме установлен резистор 1кОм, я на печатке указал 100 Ом. Если вы будете делать устанавливайте любой, на свой вкус, я вероятно поставлю перемычку. А можно вместо резистора в эти отверстия включить вход-выход тембро-коррекции (эквалайзер). Я не нашел названия этого усилителя в сети, поэтому вероятно он без названия, и пока с непроверенными характеристиками. На печатной плате диаметр конденсаторов C5, C6, = 12.5 мм., подбирать которые нужно с расчетом несколько больше половины питания всей схемы. Справа от них, с минимальным зазором, по-плану должны быть проволочные 5Вт-е резисторы в керамическом корпусе установленные вертикально. Выходные транзисторы можно впаять непо
УНЧ на 10 транзисторах
Показать еще
  • Класс
70000009407513
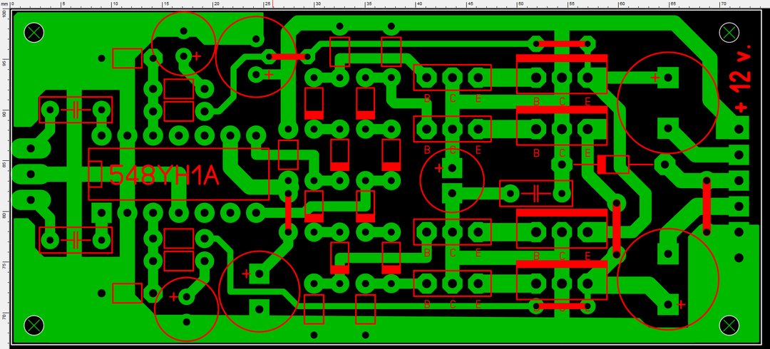
УНЧ на 548УН1А и транзисторах
Приветствую всех читателей! Сегодня рассмотрим (гибридный)* УНЧ с к548УН1А(Б) и выходной каскад на биполярных транзисторах и однополярным питанием. Данная схема была представлена в радиоконструкторе конца 90-х Технические характеристики усилителя: Номинальная чувствительность.........0,25V Номинальная выходная мощность на нагрузке 4 Ом............6 Вт Частотный диапазон 60........20 000 Гц Коэффициент нелинейных искажений при номинальной выходной мощности не более 0,3% Номинальное напряжение питания 12V (допускается 8........15V) Микросхема к548УН1А отличается малым коэффициентом шумов (благодаря этому свойству широко применялась в предварительных каскадах звукоусилительной РЭА) что позволяет создавать на ее основе высококачественные акустические устройства. Выходной каскад выполнен на транзисторах включенных составным образом по схеме с общим эмиттером. В результате такого схемного решения коллекторы выходных транзисторов оказываются соединенным с шинами питания. При использовании р
УНЧ на 548УН1А и транзисторах
Показать еще
  • Класс
70000009407513
Запустил очередной импульсный БП (24в)
Этому проекту должно было сбыться в 2023 году. Проектирование и сборка заняла не так много времени, и из-за некоторых моих просчетов и невысокий уровень опыта очередной блок питания залёг на подоконнике примерно на год. Трансформатор как в одном из предыдущих проектов на STRT-G6153 взят готовый и использован без перемотки и какой-либо доработки. В данном случае этот трансформатор взят из отработавшего своё принтера. С его родной платы были взяты данные о его подключении с учётом полярности, это важно. Схема использована классическая: UC3842 и MOSFET, но с некоторыми другими номиналами. принципиальная схема Описание схемы наверно нет смысла писать, здесь всё по-классике, если интересно спрашивайте в комментариях. Напишу что в снабберной цепочке установлен резистор 56к, конденсатор 6800 пФ последовательно с диодом FR207. Диодная сборка на входе GBL2J (400-600 v.) на 2 А. В выпрямителе для запитки ШИМ вместо резистора перемычка, а диод с маркировкой SS210 (Диод Шоттки 100В 2А). По выхо
Запустил очередной импульсный БП (24в)
Показать еще
  • Класс
70000009407513
Как запитать неисправный БП (для ремонта)?
Предлагаю альтернативный вариант для запитки импульсного преобразователя. Обычно для запуска обратноходовых БП используют лампочку, или трансформатор 1:1 то есть 220 - 220. Но и в том и в другом случае при поиске неисправности и ремонте "на горячую" вы подвергаетесь опасности высокого напряжения. При запитке от трансформатора (или двух) ФАЗЫ на схеме нет, но быть покусанным высоким напряжением есть. В представленной схеме достигается безопасный поиск неисправности. Для этого нужно: один исправный БП на 24 вольта и два модуля, повышающий (XL6009) и понижающий (LM2596s). Можно также использовать БП для ноутбука на выходе которого обычно 18 - 20 вольт. По входу модули подключаются параллельно к БП, затем настраиваются вых. напряжения. Повышающий нужно выкрутить на максимум и на его вых. должно быть чуть более 48 вольт. Его положительный вывод нужно соединить к плюсу (большого на 400\450 в) конденсатора. Понижающий модуль нужно настроить на питание микросхемы ШИМ (см. в документации к э
Как запитать неисправный БП (для ремонта)?
Показать еще
  • Класс
70000009407513
Усилитель на 150Вт транзисторах
У этого усилителя вероятно нет названия, это уже третья моя статья на тему одного и того же усилителя без названия. Ссылки на первую и вторую статью. Это очередная вариация этого усилителя, но в этот раз я заказывал изготовление заводской печатной платы, так как у меня созрел план собрать его в корпусе как готовое изделие. Блок питания, импульсный на 24-28 вольт на 230 Вт случайно оказался у меня: Но так как плату я заказывал в Китае, я решил сделать сразу двухстороннюю плату, на вернем слое разместить все перемычки, и местами сделать экранирующий слой. верхняя сторона Нижняя сторона. Усилитель на 2SC5200 и 2SA1943 Это один из собранных вариантов на транзисторах 2N3904/2N3906, 2SC5707/2SA2039 и 2SC5200/2SA1943. Радиаторы использованы из моего обзора ранее, приобретены на известном китайском сайте. Естественно такая сборка не вытянет ни 150 Вт, ни даже 100. Всё очень быстро перегреется. Испытаний этой сборки я не проводил, поэтому гадать не буду. Сборка которая прошла предвар
Усилитель на 150Вт транзисторах
Показать еще
  • Класс
Показать ещё