Свернуть поиск
Фильтр
- Класс
10 лучших эквалайзеров с улучшением звука для Windows 10 и 11
Программы, которые прокачают вашу аудиосистему или наушники Встроенные средства Windows 10 и 11 справляются лишь с базовыми настройками звука, поэтому для серьезной работы с аудио требуются специализированные программы. В этом руководстве мы рассмотрим проверенные решения для различных задач: регулировки громкости, коррекции звучания, создания иммерсивного 3D-звука, снижения фоновых шумов при записи и других улучшений. Бесплатный эквалайзер с открытым исходным кодом. Программа отнимает минимум ресурсов ПК: в минимальных системных требованиях указаны Windows 7, процессор x64, x86 или ARM64. Прекрасно работает на более современных версиях Windows, в том числе 10 и 11. Equalizer APO обладает множеством функций, включая неограниченное количество фильтров, поддержку нескольких аудиоканалов, модульный пользовательский интерфейс и возможность интеграции VST-плагинов. Программа интегрируется в систему и требует перезагрузки при установке. Вам также будет необходимо выбрать источник звука, для
Показать еще
1 комментарий
4 раза поделились
47 классов
Стабилизатор ±35 В для усилителя
Сегодня в публикации довольно обширная и важная тема для радиолюбителей, занимающихся конструированием усилителей (УМЗЧ), а именно – его электропитанию. Не оспорим тот факт, что для того, чтобы получить хороший результат на выходе, помимо качественных показателей самой схемы УМЗЧ, необходимо обеспечить его и качественным питанием. Рассмотрим варианты питания усилителей:
1. Классический – тороидальный трансформатор, двухполупериодный выпрямитель с большими ёмкостями электролитических конденсаторов;
2. Импульсный источник питания (ИИП);
3. Линейный стабилизатор совместно с первым вариантом. ИИП, в рамках данной публикации, я рассматривать не буду, т.к. тема эта (для питания УМЗЧ) довольно противоречива и требует отдельной публикации. Во многих схемах предварительные каскады усилителя питаются от встроенного в схему стабилизатора, в то время как нестабилизированное питание подаётся только на выходной каскад. Разница между применением нестабилизированного и стабилизированного питания ярко
Показать еще
0 комментариев
2 раза поделились
37 классов
- Класс
Как сделать плату без утюга, нагрева и фоторезиста
Многие специалисты по электронике хорошо знакомы с технологией лазерно-утюжной печати (ЛУТ) для создания печатных плат. Этот метод отличается доступностью и не требует дорогостоящего оборудования (кроме лазерного принтера) или редких химических веществ, что делает его одним из наиболее популярных способов. Хотя ЛУТ применяется уже более десяти лет, её всё ещё можно усовершенствовать и упростить. При работе с ЛУТ важно правильно настроить температуру утюга, силу прижима и время нагрева, поскольку с первого раза не всегда удаётся добиться желаемого результата. Рассмотрим метод, который может показаться более простым, поскольку не требует использования утюга и нагрева. Этот способ не включает применение фоторезиста, как могли бы предположить некоторые на первый взгляд. Процесс аналогичен ЛУТ. Нужно распечатать плату на лазерном принтере. Затем тщательно протираем спиртом плату, которую предварительно обработали металлической губкой, а также распечатанный рисунок. Сначала нужно создать спи
Показать еще
14 комментариев
7 раз поделились
49 классов
- Класс
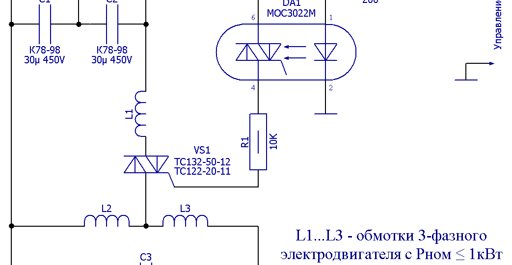
Как сделать простейший драйвер для двигателя старого HDD
Устройство функционирует как электронный переключатель и разработано для взаимодействия с маломощными бесколлекторными электродвигателями, при условии, что их обмотки соединены звездой. Один из типичных примеров таких двигателей — привод дисковода в классических жёстких дисках персональных компьютеров. Оно отличается простотой схемы и может быть собрано из доступных компонентов, которые легко приобрести в интернет-магазинах. Устройство создано на основе трёхфазного мультивибратора, использующего полевые транзисторы с изолированным затвором. Каждый каскад, состоящий из одного транзистора, имеет одинаковую структуру и соединён в кольцо, где предыдущий каскад управляет следующим. Выходы транзисторов напрямую подключены к обмоткам двигателя. Время работы транзисторов в активном режиме задаётся RC-цепочкой, сигнал с которой поступает на затвор. Схема устройства изображена на рисунке. В составе схемы устройства задействованы следующие компоненты: Транзисторы оснащены пластинчатым радиатором
Показать еще
1 комментарий
4 раза поделились
40 классов
- Класс
Японские обложки виниловых пластинок Ч4. 1980 г. Искусство, которое держали в руках
Перед вами — новая порция визуальной ностальгии. Я продолжаю рассматривать конверты японского винила 1980 года, и понимаю: всё разнообразие этого «работающего» дизайна не вместить и в десятке публикаций. В прошлый раз я позволил себе немного поразмышлять о теплых, земляных тонах. Сегодня — о феномене самого подхода. Мне особенно ценно здесь сочетание, казалось бы, несочетаемого: академичной выверенности и сдержанной смелости. Задумывались ли вы, что делало этих художников — масштабными? Дело не только в таланте. Дело — в тиражах. Представьте: вашу графику или живопись не вешают в зале музея, куда приходят по билетам. Ее берут в руки. Ее рассматривают, ставя музыку после работы. Ей доверяют в выборе настроения и того личного, ничем не заменимого времени, которое человек готов подарить музыке. Эти конверты были больше, чем упаковка. Это было тактильное искусство-посредник между миром музыки и миром слушателя. Искусство, которое жило в каждой квартире и формировало визуальный вкус целого
Показать еще
3 комментария
1 раз поделились
16 классов
- Класс
Современный ламповый усилитель Сергея Темникова
Очень частый вопрос от читателей канала: "Посоветуйте несложную схему лампового усилителя". Вот нет у меня универсального ответа на эту просьбу. Сборка ламповой аппаратуры несколько специфична и желательно сначала изучить основы. На днях читатель канала поделился очень оригинальной конструкцией лампового усилителя. Пожалуй, повторить эту схему по плечу даже начинающему радиолюбителю. Вот рассказ автора конструкции, Сергея Темникова: С появлением совершенной микроэлектроники, интерес к ламповым усилителям не угас. Предлагаемый усилитель разработан для прослушивания музыкальных и речевых программ с любого источника звука (плееры, смартфоны, магнитофоны и т.д.) на акустических колонках или в наушниках. Особенности – это раздельная конструкция источника питания и самого усилителя, что позволило минимизировать размеры усилителя и полностью устранить наводки от силового трансформатора на радиолампы. Прослушивая музыку на активных колонках производства СССР “Radiotehnika S70”, я всегда о
Показать еще
12 комментариев
3 раза поделились
98 классов
- Класс
Симуляторы Arduino
Симуляторы Arduino могут стать отличным началом для тех, кто хочет изучить основы программирования Arduino, схемотехнику и проектирование схем. Симуляторы — это простые компьютерные программы, которые могут имитировать реальные сценарии в виртуальной среде. С помощью симулятора Arduino любой (как новичок, так и профессионал) может научиться программировать и тестировать свои идеи, не тратя деньги на реальное оборудование. Как следует из названия, онлайн-симуляторы работают в вашем веб-браузере и не требуют установки. К ним можно получить доступ из любого места, где есть подключение к Интернету, и вам не нужно скачивать или устанавливать какое-либо программное обеспечение в вашей системе, но, с другой стороны, в них не так много функций, как в офлайн-симуляторах. Tinkercad — это бесплатный браузерный инструмент для 3D-моделирования, который также позволяет моделировать электронные схемы в электронном симуляторе Tinkercad Circuits. В схемах TinkerCad можно размещать компоненты для создан
Показать еще
0 комментариев
1 раз поделились
5 классов
- Класс
загрузка
Показать ещёНапишите, что Вы ищете, и мы постараемся это найти!
Дополнительная колонка
О бизнесе
Ремонтная мастерская
Ремонт посудомоечных машин, Ремонт стиральных машин, Ремонт бытовой техники, Ремонт аудио оборудования, Ремонт инструментов, Ремонт цифровой техники, Ремонт игровых консолей, Ремонт пылесосов
Всю сознательную жизнь посвятил радиоэлектроники
- Работает удалённо
- Администратор:
Фото из альбомов
Ссылки на группу
5.2K участников
15K участников
18K участников
Правая колонка

